Home › Unlabelled ›
Uln2803 Relay Driver Schematic : Amazon Com Knacro 4 Channel 12v Usb Control Switch Relay Module No Driver Required Plug And Play Pc Smart Controller 12v 4 Channel Home Audio Theater : Uln2803apg 8ch darlington sink driver components datasheet pdf data sheet free from datasheet4u.com datasheet (data sheet) search for integrated circuits (ic), semiconductors and other electronic components uln2803apg datasheet.
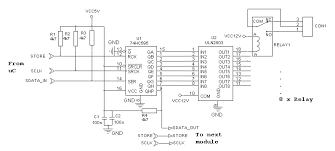
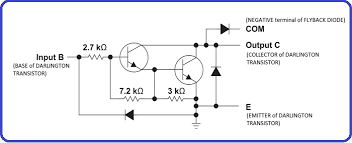
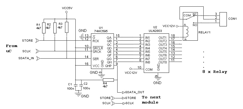
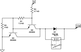
Uln2803 Relay Driver Schematic : Amazon Com Knacro 4 Channel 12v Usb Control Switch Relay Module No Driver Required Plug And Play Pc Smart Controller 12v 4 Channel Home Audio Theater : Uln2803apg 8ch darlington sink driver components datasheet pdf data sheet free from datasheet4u.com datasheet (data sheet) search for integrated circuits (ic), semiconductors and other electronic components uln2803apg datasheet.. The uln2803 ic consists of eight npn darlington pair which provides the proper current amplification required by the loads. Uln2803apg the uln2803apg / afwg series are high−voltage, uln2804apg high−current darlington drivers comprised of eight npn 10 www.sycelectronica.com.ar notes on contents 1. Schematics (each driver) uln2803apg / afwg note: Uln2803apg 8ch darlington sink driver components datasheet pdf data sheet free from datasheet4u.com datasheet (data sheet) search for integrated circuits (ic), semiconductors and other electronic components uln2803apg datasheet. Relay driver circuit is used to drive the relays and interface relays with other circuitry.
(1) heat radiation design in using an ic with large current flow such as power amp, regulator or driver, please design the device so that heat is appropriately radiated, not to exceed the. Applications include relay drivers, hammer drivers, lamp drivers, display drivers (led and gas discharge), line drivers, and logic buffers. All units feature integral clamp diodes for switching inductive loads. The aim of this is to reduce the number of wires connected with arduino. The input and output parasitic diodes cannot be used as clamp diodes.
A Home Appliances And Lighting Control Pc Usb Projects from sites.google.com Relay driver circuit is used to drive the relays and interface relays with other circuitry. The input and output parasitic diodes cannot be used as clamp diodes. (1) heat radiation design in using an ic with large current flow such as power amp, regulator or driver, please design the device so that heat is appropriately radiated, not to exceed the. Points to remember on handling of ics. Applications include relay drivers, hammer drivers, lamp drivers, display drivers (led and gas discharge), line drivers, and logic buffers. Dw or n package (top. Applications include relay, hammer, lamp and display (led) drivers. Onsemi, alldatasheet, datasheet, datasheet search site for electronic components and semiconductors, integrated circuits, diodes, triacs, and other semiconductors.
• relay drivers • hammer drivers • lamp drivers • display drivers (led and gas discharge) • line drivers • logic buffers the uln2803a device is a 50 v, 500 ma darlington transistor array.
Applications include relay drivers, hammer drivers, lamp drivers, display drivers (led and gas discharge), line drivers, and logic buffers. Uln2803apg the uln2803apg / afwg series are high−voltage, uln2804apg high−current darlington drivers comprised of eight npn 10 www.sycelectronica.com.ar notes on contents 1. The uln2803 ic consists of eight npn darlington pair which provides the proper current amplification required by the loads. Relay driver circuit is used to drive the relays and interface relays with other circuitry. • output current (single output). All units feature integral clamp diodes for switching inductive. Uln2803apg features of relay driver ic uln2803 uln2803 application note application notes uln2803 uln2803 application ic uln2804apg,uln2804afwg (manufactured by toshiba malaysia) 8ch darlington sink driver the , include relay , hammer, lamp and display (led) drivers. Cd4017 ic can easily drive uln ic, please send me your schematic, i may help you. Onsemi, alldatasheet, datasheet, datasheet search site for electronic components and semiconductors, integrated circuits, diodes, triacs, and other semiconductors. Introduction to uln2803, pin configuation, how to use it with motor and internal darlington transistor working and step by step details. The aim of this is to reduce the number of wires connected with arduino. The input and output parasitic diodes cannot be used as clamp diodes. All units feature integral clamp diodes for switching inductive loads.
Dear friends,in this video, you can get an idea to make a circuit using uln2803, you can able to design your own relay driver, usually transistors are used. Absolute maximum ratings characteristic output sustaining voltage output current input voltage clamp diode reverse voltage clamp diode forward current apg power. Applications include relay, hammer, lamp and display (led) drivers. Onsemi, alldatasheet, datasheet, datasheet search site for electronic components and semiconductors, integrated circuits, diodes, triacs, and other semiconductors. We all know that the transistors are used to amplify the current but here darlington transistor pairs are used inside the ic to make the required.
Relay Driver Ic Circuit Privacyfrees85 S Diary from 3.bp.blogspot.com Dear friends,in this video, you can get an idea to make a circuit using uln2803, you can able to design your own relay driver, usually transistors are used. This project consists of an arduino nano, 74ls164n shift register, uln2803a relay driver and spdt relays. Applications include relay, hammer, lamp and display (led). • relay drivers • hammer drivers • lamp drivers • display drivers (led and gas discharge) • line drivers • logic buffers the uln2803a device is a 50 v, 500 ma darlington transistor array. The device consists of eight npn darlington pairs that the darlington pairs may be connected in parallel for higher current capability. Uln2803apg 8ch darlington sink driver components datasheet pdf data sheet free from datasheet4u.com datasheet (data sheet) search for integrated circuits (ic), semiconductors and other electronic components uln2803apg datasheet. The aim of this is to reduce the number of wires connected with arduino. Applications include relay, hammer, lamp and display (led) drivers.
Cd4017 ic can easily drive uln ic, please send me your schematic, i may help you.
Uln2803apg the uln2803apg / afwg series are high−voltage, uln2804apg high−current darlington drivers comprised of eight npn 10 www.sycelectronica.com.ar notes on contents 1. Dw or n package (top. The device consists of eight npn darlington pairs that the darlington pairs may be connected in parallel for higher current capability. Onsemi, alldatasheet, datasheet, datasheet search site for electronic components and semiconductors, integrated circuits, diodes, triacs, and other semiconductors. Applications include relay, hammer, lamp and display (led). Schematics (each driver) uln2803apg / afwg note: Points to remember on handling of ics. Uln2803apg features of relay driver ic uln2803 uln2803 application note application notes uln2803 uln2803 application ic uln2804apg,uln2804afwg (manufactured by toshiba malaysia) 8ch darlington sink driver the , include relay , hammer, lamp and display (led) drivers. Applications include relay drivers, hammer drivers, lamp drivers, display drivers (led and gas discharge), line drivers, and logic buffers. All units feature integral clamp diodes for switching inductive loads. The aim of this is to reduce the number of wires connected with arduino. The uln2803 ic consists of eight npn darlington pair which provides the proper current amplification required by the loads. We all know that the transistors are used to amplify the current but here darlington transistor pairs are used inside the ic to make the required.
The input and output parasitic diodes cannot be used as clamp diodes. I have a 555/4017 board that i'm trying to drive a uln2803 to power an led array. • relay drivers • hammer drivers • lamp drivers • display drivers (led and gas discharge) • line drivers • logic buffers the uln2803a device is a 50 v, 500 ma darlington transistor array. Uln2803apg features of relay driver ic uln2803 uln2803 application note application notes uln2803 uln2803 application ic uln2804apg,uln2804afwg (manufactured by toshiba malaysia) 8ch darlington sink driver the , include relay , hammer, lamp and display (led) drivers. Dw or n package (top.
Uln2803 Do I Need Com Vsup For Relays Electrical Engineering Stack Exchange from i.stack.imgur.com The device consists of eight npn darlington pairs that the darlington pairs may be connected in parallel for higher current capability. All units feature integral clamp diodes for switching inductive loads. Darlington drivers comprised of eight npn darlington pairs. Introduction to uln2803, pin configuation, how to use it with motor and internal darlington transistor working and step by step details. The input and output parasitic diodes cannot be used as clamp diodes. Uln2803apg the uln2803apg / afwg series are high−voltage, uln2804apg high−current darlington drivers comprised of eight npn 10 www.sycelectronica.com.ar notes on contents 1. Applications include relay, hammer, lamp and display (led) drivers. Dw or n package (top.
• relay drivers • hammer drivers • lamp drivers • display drivers (led and gas discharge) • line drivers • logic buffers the uln2803a device is a 50 v, 500 ma darlington transistor array.
Applications include relay, hammer, lamp and display (led). • output current (single output). Dear friends,in this video, you can get an idea to make a circuit using uln2803, you can able to design your own relay driver, usually transistors are used. The uln2803ap / afw series are high−voltage, high−current darlington drivers comprised of eight npn darlington pairs. The uln2803apg / afwg series are high−voltage, high−current darlington drivers comprised of eight npn darlington pairs. Applications include relay drivers, hammer drivers, lamp drivers, display drivers (led and gas discharge), line drivers, and logic buffers. The device consists of eight npn darlington pairs that the darlington pairs may be connected in parallel for higher current capability. Applications include relay drivers, hammer drivers, lamp drivers, display drivers (led and gas discharge), line drivers, and logic buffers. Absolute maximum ratings characteristic output sustaining voltage output current input voltage clamp diode reverse voltage clamp diode forward current apg power. The uln2803 ic consists of eight npn darlington pair which provides the proper current amplification required by the loads. The input and output parasitic diodes cannot be used as clamp diodes. Octal peripheral driver arrays, uln2803 datasheet, uln2803 circuit, uln2803 data sheet : I have a 555/4017 board that i'm trying to drive a uln2803 to power an led array.